今天是:
欢迎访问黄石市机关事务服务中心网站!
首页
新闻资讯
信息公开
办事服务
专题专栏
首页
>
政府信息公开
>
预决算
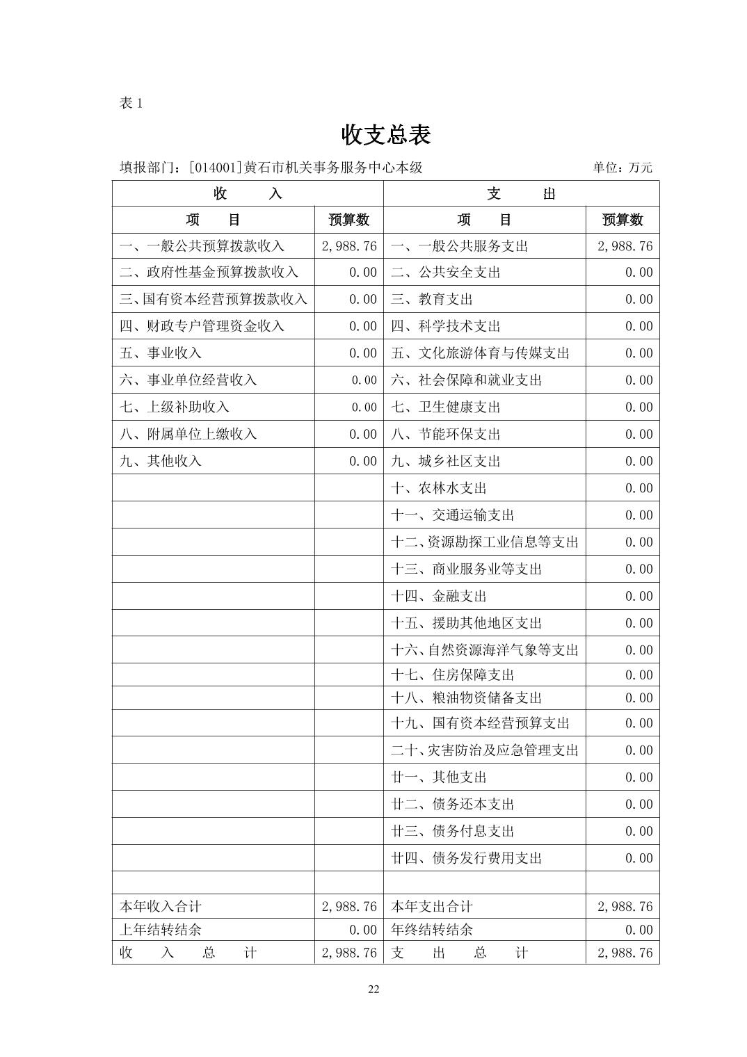
黄石市机关事务服务中心2026年部门预算公开情况说明(本级)
来源:黄石市机关事务服务中心 时间:2026-01-30